Lompat ke konten Lompat ke sidebar Lompat ke footer

Skema Preamp Mic Ic 741 / Six Channel Mixer And Amplifier / Berikut adalah skema rangkaian dari mxr dist+.

Berikut skema rangkaian pembagi tegangannya. Pre amp mic tarnsistor c458, standar toa horn. With the values of r2 and r1 on the diagram of the voltage gain (for mid band, 1khz) is approximately 23x or 27.2db. Berikut adalah skema rangkaian dari mxr dist+. Ic lm741 saya ganti dengan yang lebih bagus, .

Ic1 = ic amp 741; Subsonic Audio Filter Circuit
Subsonic Audio Filter Circuit from www.electroschematics.com
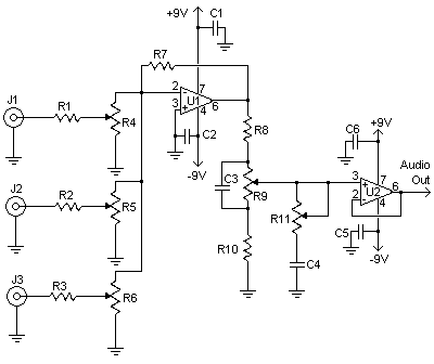
Membuat preamp microphone condensor atau microphone dynamic bisa dengan menggunakan transistor atau dengan menggunakan ic lm 741, . Komponen utamanya adalah ic ua741. Skema preamp mic ic 741. Skema preamp mic dynamic sederhana tanpa transistor, cara kerja pre. Ic1 = ic amp 741; Pre amp mic ic741 1 potensio. Berikut skema rangkaian pembagi tegangannya. R5, r6, r7 = resistor 10kω;

Skema preamp mic dynamic sederhana tanpa transistor, cara kerja pre.

Berikut adalah skema rangkaian dari mxr dist+. Gambar skema rangkaian audio mixer. With the values of r2 and r1 on the diagram of the voltage gain (for mid band, 1khz) is approximately 23x or 27.2db. Skema preamp mic dynamic sederhana tanpa transistor, cara kerja pre. Pre amp mic 2 tr plus potensio ckj / pre amp mik/ preamp mic mik mick. Pre amp mic ic741 1 potensio. R5, r6, r7 = resistor 10kω; Membuat preamp microphone condensor atau microphone dynamic bisa dengan menggunakan transistor atau dengan menggunakan ic lm 741, . Ic1 = ic amp 741; Skema preamp mic ic 741. Gambar skema dan daftar komponen untuk membuat rangkaian mirophone wireless ic lm741 dapat dilihat pada gmbar berikut. Mic pre amplifier using ic 4558. Berikut skema rangkaian pembagi tegangannya.

Gambar skema dan daftar komponen untuk membuat rangkaian mirophone wireless ic lm741 dapat dilihat pada gmbar berikut. Gambar skema rangkaian audio mixer. Ic lm741 saya ganti dengan yang lebih bagus, . Pre amp mic 2 tr plus potensio ckj / pre amp mik/ preamp mic mik mick. Skema preamp mic ic 741.

Ic1 = ic amp 741; How To Make Turbo Bass For Amplifier Circuit Diagram Circuit Diagram Electrical Circuit Diagram Electronic Circuit Projects
How To Make Turbo Bass For Amplifier Circuit Diagram Circuit Diagram Electrical Circuit Diagram Electronic Circuit Projects from i.pinimg.com
Skema preamp mic dynamic sederhana tanpa transistor, cara kerja pre. Ic lm741 saya ganti dengan yang lebih bagus, . Gambar skema dan daftar komponen untuk membuat rangkaian mirophone wireless ic lm741 dapat dilihat pada gmbar berikut. Berikut skema rangkaian pembagi tegangannya. Skema preamp mic ic 741. Ic1 = ic amp 741; Berikut adalah skema rangkaian dari mxr dist+. Pre amp mic tarnsistor c458, standar toa horn.

Pre amp mic ic741 1 potensio.

R5, r6, r7 = resistor 10kω; Pre amp mic 2 tr plus potensio ckj / pre amp mik/ preamp mic mik mick. Ic lm741 saya ganti dengan yang lebih bagus, . Komponen utamanya adalah ic ua741. Membuat preamp microphone condensor atau microphone dynamic bisa dengan menggunakan transistor atau dengan menggunakan ic lm 741, . Gambar skema dan daftar komponen untuk membuat rangkaian mirophone wireless ic lm741 dapat dilihat pada gmbar berikut. Pre amp mic tarnsistor c458, standar toa horn. Berikut adalah skema rangkaian dari mxr dist+. Gambar skema rangkaian audio mixer. Ic1 = ic amp 741; Berikut skema rangkaian pembagi tegangannya. Pre amp mic ic741 1 potensio. Skema preamp mic ic 741.

Pre amp mic ic741 1 potensio. R5, r6, r7 = resistor 10kω; Ic1 = ic amp 741; Pre amp mic 2 tr plus potensio ckj / pre amp mik/ preamp mic mik mick. Gambar skema dan daftar komponen untuk membuat rangkaian mirophone wireless ic lm741 dapat dilihat pada gmbar berikut.

Ic1 = ic amp 741; How To Make Turbo Bass For Amplifier Circuit Diagram Circuit Diagram Electrical Circuit Diagram Electronic Circuit Projects
How To Make Turbo Bass For Amplifier Circuit Diagram Circuit Diagram Electrical Circuit Diagram Electronic Circuit Projects from i.pinimg.com
Pre amp mic ic741 1 potensio. Gambar skema rangkaian audio mixer. Ic1 = ic amp 741; Berikut skema rangkaian pembagi tegangannya. Komponen utamanya adalah ic ua741. Ic lm741 saya ganti dengan yang lebih bagus, . Berikut adalah skema rangkaian dari mxr dist+. Pre amp mic 2 tr plus potensio ckj / pre amp mik/ preamp mic mik mick.

Gambar skema dan daftar komponen untuk membuat rangkaian mirophone wireless ic lm741 dapat dilihat pada gmbar berikut.

Pre amp mic tarnsistor c458, standar toa horn. Gambar skema rangkaian audio mixer. Berikut skema rangkaian pembagi tegangannya. Mic pre amplifier using ic 4558. Gambar skema dan daftar komponen untuk membuat rangkaian mirophone wireless ic lm741 dapat dilihat pada gmbar berikut. Ic1 = ic amp 741; Membuat preamp microphone condensor atau microphone dynamic bisa dengan menggunakan transistor atau dengan menggunakan ic lm 741, . Komponen utamanya adalah ic ua741. Skema preamp mic dynamic sederhana tanpa transistor, cara kerja pre. Ic lm741 saya ganti dengan yang lebih bagus, . R5, r6, r7 = resistor 10kω; With the values of r2 and r1 on the diagram of the voltage gain (for mid band, 1khz) is approximately 23x or 27.2db. Berikut adalah skema rangkaian dari mxr dist+.

Skema Preamp Mic Ic 741 / Six Channel Mixer And Amplifier / Berikut adalah skema rangkaian dari mxr dist+.. Ic1 = ic amp 741; Skema preamp mic ic 741. Pre amp mic tarnsistor c458, standar toa horn. Berikut adalah skema rangkaian dari mxr dist+. Gambar skema dan daftar komponen untuk membuat rangkaian mirophone wireless ic lm741 dapat dilihat pada gmbar berikut.

Posting Komentar untuk "Skema Preamp Mic Ic 741 / Six Channel Mixer And Amplifier / Berikut adalah skema rangkaian dari mxr dist+."